This article takes a closer look at the differences between shyness and autism, aiming to help caregivers recognize key signs and characteristics that may apply to their child. It’s important to note that shy children often want to engage socially but feel anxious about it. On the other hand, children with autism may struggle with ongoing communication challenges and might not actively seek out social interactions. This highlights the importance of early detection and tailored interventions.
Let’s explore this together! Understanding these differences can empower you to support your child better. Remember, you’re not alone in this journey. We’re here to help you every step of the way!
Understanding the nuances between shyness and autism is crucial for parents navigating their child's social development. 🌱 While shyness often shows up as a temporary discomfort in social situations, autism presents a more complex set of challenges that can affect communication and interaction consistently. This article delves into the key signs that differentiate these two experiences, equipping caregivers with the knowledge to recognize when their child may need additional support.
How can one distinguish between a shy child seeking connection and a child on the autism spectrum who may not engage at all? 🤔 Exploring this distinction is vital for fostering appropriate interventions and ensuring every child receives the tailored care they deserve. Let’s explore this together! We’re here to help you every step of the way!
Shyness can feel uncomfortable, right? It often brings about anxiety in social situations, leading some kids to shy away from interaction. However, timid youngsters might find comfort in familiar faces or environments, showing they do want to connect despite their nerves. On the flip side, autism presents ongoing challenges in communication, with limited interests and repetitive behaviors. Children on the spectrum may struggle to read social cues and often miss out on typical interactions.
So, what’s the difference between being shy or autistic? Well, shy kids usually crave social interaction but feel anxious about it. In contrast, many individuals who are shy or autistic may not seek out social engagement at all. The experience of being shy or autistic can emerge in certain situations, while autism tends to be a consistent experience across various settings. Did you know that recent CDC data shows the prevalence of autism in children has climbed to 1 in 31 by 2025? It really highlights the need to understand these differences! Plus, research reveals that just 12% of shy adolescents meet the criteria for social phobia, according to a Pediatrics study. Child psychologists, like Dr. Alice Kuo from the American Academy of Pediatrics, stress the importance of recognizing these traits for effective support and intervention.
At Rori Care, we’re all about empowering caregivers! Our clinical leadership team focuses on ABA principles tailored to support each child’s unique behavioral goals through active involvement and data collection. We believe in a patient-centered approach that adapts to the individual needs of every young person. Early intensive behavioral intervention (EIBI) is crucial for enhancing learning, verbal, and social skills in children with autism. It’s also important to acknowledge that Black youth with ASD typically receive their diagnosis after age 5, which points to significant disparities in care access. Our mission centers on embracing neurodiversity and fostering youth development with expertise and compassion. Let’s explore this together and ensure every child gets the support they deserve!

Identify Behavioral Signs: Shyness vs. Autism
Social Interaction: Let’s take a moment to observe your child's eye contact and communication style. Kiddos who are shy or autistic might hesitate in group settings but usually join in once they feel comfortable. On the other hand, children who are shy or autistic often avoid eye contact and may struggle with back-and-forth conversations, which can indicate deeper social challenges. Early Intensive Behavioral Intervention (EIBI), a key part of Applied Behavior Analysis (ABA) therapy offered by Rori Care, aims to address these challenges effectively. Remarkably, 90% of children show significant improvement when the recommended hours are fully embraced with engaged caregiver participation.
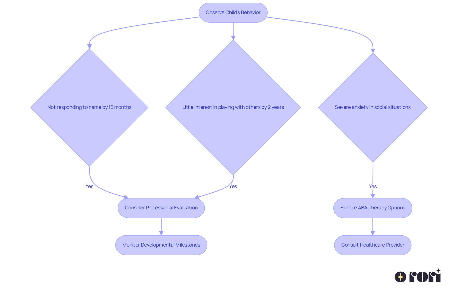
Response to Social Cues: Now, think about how your little one responds to their name and engages in joint attention—sharing focus on an object. Children who are shy or autistic may not respond to their name by 12 months or show little interest in shared experiences, while those who are merely shy typically respond, albeit with some reluctance. Caregiver education, another wonderful service from Rori Care, plays a crucial role in recognizing these signs and implementing timely interventions.
Emotional Expression: How does your child express their feelings? Shy kids might feel anxious in groups but can share their emotions when encouraged. In contrast, children who are shy or autistic may struggle to express their feelings or understand the emotional cues of others, resulting in challenges in social interactions. For children who are shy or autistic, organized social activities and emotional support often prove effective. However, for those who are shy or autistic, focused therapeutic services like individual counseling and group therapy at Rori Care can significantly enhance their social skills and confidence.
Play Behavior: Let’s consider your child's play patterns with peers. Timid kids may prefer playing alone but can join group activities when motivated. Conversely, children with developmental disorders often engage in repetitive play or show a strong preference for solitary activities, which can limit their social interactions and friendships. Understanding these differences is key to recognizing the right support and interventions for your child. Remember, it’s entirely possible for a young person to be both shy or autistic, making accurate identification essential for effective support. Plus, ABA therapy is the only scientifically proven treatment for autism that insurance covers, ensuring families can access the help they need.

If your little one is having a tough time with social interactions—like not responding to their name by 12 months or showing little interest in playing with others by 2 years—they might be shy or autistic, and seeking a professional evaluation could be a good idea. At Rori Care, our clinical leadership team truly values neurodiversity and is dedicated to helping youth succeed. We want to ensure families get the support they need through our specialized ABA therapy services. Research shows that behavioral symptoms of autism spectrum disorder (ASD), often seen in individuals who are shy or autistic, usually appear before 18 months, highlighting how crucial early detection can be.
If your child experiences severe anxiety in social situations, avoids eye contact often, or engages in repetitive behaviors, they may be shy or autistic; consider reaching out to a specialist. Studies have shown that Applied Behavior Analysis (ABA) therapy can lead to significant improvements in adaptive behaviors for youth who are shy or autistic, especially when caregivers are actively involved. At Rori Care, we empower caregivers with ABA principles and strategies, enhancing support and informed decision-making—key factors for achieving better behavioral outcomes.
Keep a close eye on your child's developmental milestones. Delays in speech, social skills, or emotional regulation can indicate that the individual is shy or autistic and may require professional assessment. Did you know the average age for a diagnosis of developmental disorders, including those who may be shy or autistic, in the U.S. is around 4 years? This underscores the importance of early intervention. Rori Care also helps families navigate available insurance-covered payment options, which could cover up to 100% of ABA therapy costs, making it more accessible for those in need.
If there's a family history of neurodevelopmental disorders or related developmental issues, it’s wise to consult a healthcare provider for early screening. According to the Cleveland Clinic, having a sibling with autism increases the risk for ASD, making proactive measures even more essential. With the right support and resources, families can effectively navigate these challenges together.
Let’s explore this journey together! We’re here to help you every step of the way!

Take a moment to observe your child's behavior in various social settings, like family gatherings, school, and playgrounds. Recognizing the context can help you spot patterns in their interactions, which is key for applying the principles of Applied Behavior Analysis (ABA). This personalized therapy adapts to your child's unique needs, using the science of learning and behavior to boost their social skills.
Engagement Level: Keep track of when your child is engaged versus when they seem withdrawn. Research shows that kids who are shy or autistic might engage less than their more reserved peers. Do they start play or conversations, or do they often stay on the sidelines? Understanding these patterns can empower you to make informed choices that positively impact your child's growth, especially if your child is shy or autistic.
Peer Interaction: Notice how your child interacts with their peers. Can they share toys, take turns, or play cooperatively? Studies suggest that children who engage in more interactive play often receive better ratings for their social skills from teachers. Getting involved in these interactions can lead to improved behavioral outcomes.
Emotional Responses: Pay attention to your child's emotional reactions in social situations. Do they seem anxious, excited, or indifferent? Their emotional responses can reveal their comfort level and social skills. Educating yourself on these reactions can help you provide tailored support that meets their needs.
Input from Others: Don’t hesitate to gather insights from teachers or caregivers about your child’s behavior in structured environments. This external perspective can be incredibly helpful in understanding their social dynamics and pinpointing areas for growth. By aligning your observations with ABA strategies, you can better support your child's development and enhance family interactions.
Let’s explore this together! We’re here to help you every step of the way!

Books and Articles: Dive into literature on neurodevelopmental disorders and shyness to boost your understanding! Look for resources that provide practical strategies for parents, including insights from experts in the field.
Assistance Groups: Joining local or online assistance groups specifically for parents of kids who are shy or autistic can be a game changer. Research indicates that about two-thirds of families with children who are shy or autistic have engaged in autism-focused groups, highlighting their importance. Sharing experiences within these communities can offer valuable insights and emotional support for individuals who are shy or autistic, fostering a sense of belonging and understanding.
Advantages of Assistance Groups: Being part of these groups can significantly reduce stress and anxiety among parents. A study found that those who participated in peer assistance reported improved parenting skills and less isolation. These groups not only provide emotional support to those who are shy or autistic but also give access to essential information about services and resources. Plus, caregiver education enhances the effectiveness of these groups, equipping parents with knowledge and strategies that enrich shared experiences.
Expert Opinions: Specialists underscore the transformative power of assistance groups. Barry Prizant, a clinical scholar, notes that these groups empower parents who are shy or autistic by connecting them with others who share similar journeys, thereby enhancing their coping strategies and overall well-being.
Real-Life Examples: Many parents have found comfort and practical advice through support groups. For example, one mother shared how her local group helped her tackle the challenges of her child's diagnosis, offering strategies that improved her child's social skills and eased anxiety for children who are shy or autistic. Another parent highlighted how the group provided insights into managing behavioral challenges for children who are shy or autistic, showcasing the value of blending personal experiences with caregiver education.
Workshops and Seminars: Consider attending workshops or seminars focused on autism awareness and intervention strategies. These events can equip you with practical tools and networking opportunities, further strengthening your support network. Additionally, caregiver training initiatives can enhance your ability to support your child at home, complementing professional interventions and fostering consistency.
Professional Guidance: Don’t hesitate to consult with a youth psychologist or behavior analyst for tailored strategies and support. Expert insights can enrich the collective experiences from assistance groups, providing a well-rounded approach to your child’s needs. Interestingly, fewer than 1 in 4 parents reported being referred to a support group by their clinician, highlighting the need for better referral practices. By deepening your understanding of ABA principles and strategies through caregiver education, you can make informed decisions that positively influence your child's progress. Let’s explore this together!

Understanding the differences between shyness and autism is so important for parents and caregivers. Shyness often comes with a wish for social interaction, mixed with a bit of anxiety. In contrast, autism brings a more intricate set of challenges that can consistently impact communication and social engagement in various situations. Recognizing these differences not only helps in identifying the right support but also guides the necessary interventions that can truly boost a child’s development.
Throughout the article, we’ve highlighted key indicators to help distinguish between shy and autistic behaviors. From how children interact socially and respond to emotional cues to their play patterns, each detail offers valuable insights into their needs. Plus, we stressed the importance of early intervention and professional guidance. Timely support can lead to better outcomes for children facing these challenges. Resources like support groups, educational materials, and professional consultations are essential tools for parents navigating this complex landscape.
Ultimately, creating an environment of understanding and support is vital. By staying observant and proactive, caregivers can ensure their children receive the right resources and interventions they need to thrive. Embracing neurodiversity and advocating for accessible care can make a significant difference in the lives of children who are shy or autistic, paving the way for their social and emotional growth. Let’s commit to empowering every child on their unique journey, ensuring they have the chance to flourish in a supportive and inclusive environment. We’re here to help you every step of the way!
What is the difference between shyness and autism?
Shyness involves anxiety in social situations, where shy children typically crave social interaction but may feel uncomfortable. In contrast, autism presents ongoing challenges in communication, with limited interests and repetitive behaviors, and individuals on the spectrum may not seek social engagement at all.
How does shyness manifest in children?
Shy children may hesitate in social situations but usually join in once they feel comfortable. They may show some reluctance in responding to their name and can express their feelings when encouraged.
What are the signs that a child may be autistic rather than just shy?
Children with autism may avoid eye contact, struggle with back-and-forth conversations, and may not respond to their name by 12 months. They often show little interest in shared experiences and may have difficulty expressing their feelings or understanding others' emotional cues.
What is Early Intensive Behavioral Intervention (EIBI)?
EIBI is a key component of Applied Behavior Analysis (ABA) therapy that aims to enhance learning, verbal, and social skills in children with autism. It has been shown that 90% of children can show significant improvement with proper engagement and participation in recommended hours.
How do play behaviors differ between shy and autistic children?
Shy children may prefer solitary play but can join group activities when motivated. In contrast, children with autism often engage in repetitive play or show a strong preference for solitary activities, which can limit their social interactions and friendships.
What role does caregiver education play in supporting shy or autistic children?
Caregiver education helps in recognizing behavioral signs of shyness and autism and implementing timely interventions. This education is crucial for effectively supporting the child's development and social skills.
What disparities exist in the diagnosis of autism among different demographics?
Research indicates that Black youth with autism spectrum disorder (ASD) typically receive their diagnosis after age 5, highlighting significant disparities in access to care.
How does Rori Care support children with shyness or autism?
Rori Care focuses on empowering caregivers through ABA principles tailored to each child's unique behavioral goals. They emphasize a patient-centered approach and offer therapeutic services like individual counseling and group therapy to enhance social skills and confidence.